Problems & Puzzles: Puzzles

Puzzle 927. Prime solutions to HTP

For sure you already know the classical "Hexagonal Tortoise Problem". If not, please take a look to the details here.

 

It's already known that if you fill the 30 vertices with the integers 1-30, no repetition allowed, there are several solutions with magical constants that vary from 77 to 109.

 

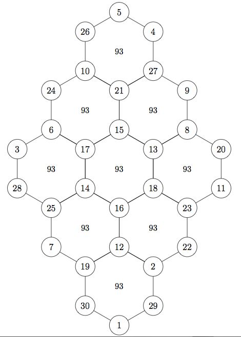
Here is the solution with magic constant = 93

 

 

Here (on pages 9-10) you can see all the solutions from 77 to 93.

 

 

Q1. What are the solutions from 94 to 109?

Q2. If possible, find the minimal (magic constant) solutions using 30 distinct primes a) consecutive, b) non-consecutive?

 

Contributions came from Seiji Tomita.

***

Seiji Tomita wrote on Oct 18, 2018. Six solutions for Q1.

 

    [M,p,q]=[94, 30, 34]         [M,p,q]=[95 31 33]         [M,p,q]=[96 31 34]
      5                 1                 2      
    7   25             11   30             9   29    
    2   27             6   22             5   25    
  15   28   3         15   25   9         15   26   6  
  9   19   6         2   18   8         1   19   8  
30   21   11   24     16   29   13   23     16   30   12   23
10   4   13   23     3   17   4   20     11   18   4   22
  20   26   17         28   14   27          20   13   27  
  18   14   8         10   5   19         7   14   21  
    12   16             21   26             24   17    
    1   22             7   12             3   10    
      29                 24                 28      
                                                 
    [M,p,q]=[97 31 35]       [M,p,q,a,b]=[98 38 22]           [M,p,q]=[99 33 33]
      1                 8                 6      
    6   30             6   30             4   27    
    3   29             9   16             12   29    
  14   28   2         2   29   7         10   21   1  
  4   21   7          10   20   23         3   23   18  
17   27   10   24     4   28   3   15     11   30   7   15
11   18   8   25     11   18   24   19     13   22   9   26
   20   13   23         27   5   14         20   8   24  
  5   15   22         22   25   17         2   19   25  
    26   16             1   13              28   14    
    12   9             12   21              16    5    
      19                 26                 17      

***

Michael Hürter wrote on Oct 24, 2018:

I found a solution for Q2 with magic constant = 278 using the first 30
uneven primes.

M=278. Michael Hürter, Oct 24, 2018
      97        
    89   61      
    19   5      
  113   7   127    
  43   67   13    
79   29   59   71  
73   37   3   101  
  17   83   31    
  107   11   109    
    23   41      
    47   103      
      53        

I assume, that for magic constant 276 there is no solution, but  I have no proof.

***

On Oct 25, 2018, Emmanuel Vantieghem wrote:

About Q1 : in the paper you cited one can find that the solutions for  M = 94 to 109 can be found by replacing  n  by  31-n  in every solution.
This gives immediately :

 
M = 94
             1
         9      27
         7      22
    21      28      13
    10       4      12
 5      24      15      16
19      11      14      20
    25      26      17
    23       6       2
         3      29
         8      18
            30

 
M = 95
            30
         1       4
        29      26
     2       5       8
    28      25      22
 3       6       9      12
27      24      21      18
     7      10      13
    23      20      17
        11      14
        19      16
            15

 
M = 96
             2
        30      28
         3       4
    17      29      16
    27      14      23
 5       6      10       9
13      26      22      24
    19      18       8
     1      21      15
        11      12
         7      20
            25

 
M = 97
            30
         1       7
        28      22
     3       9      15
    26      20      14
 5      11      17      23
24      18      12       6
    13      19      25
    16      10       4
        21      27
         8       2
            29

 
M = 98
             4
        10      26
        28      27
    13       3       7
    14      21      22
 5      19      18      17
29       8      20       6
    23      12      15
     9      16      11
        30      24
         1       2
            25

 
M = 99
            17
         7      23
        20       8
     3      24       4
    16      30      28
26       6       5      12
25      15      14      27
    11      29      13
     1      22       2
        21      19
        10      18
             9

 
M = 100
            12
        29       9
        13      11
     3      26       4
    22      30      24
21       6       5      15
14      18      16      17
    19      25      23
     1      27       2
        10       7
         8      28
            20

 
M = 101
             6
        15      22
        10      19
     1      29       2
    27      26      20
 9       8       5      28
17      24      13      23
    16      25      12
     4      18       3
        14      30
        21       7
            11

 
M = 102
            27
         4      20
         9      12
     6      30       5
    23      26      18
 7       8      11      24
16      19      21       3
    29      17      25
     1      22       2
        14      15
        13      28
            10

 
M = 103
            14
         6      25
         9      19
     7      30       2
    22      23      18
15      12      11       8
 5      20      21      17
    29      16      28
     1      24       4
        13      10
        27       3
            26

 
M = 104
            15
        24      18
         7      17
     5      23       3
    30      27      14
 8      12      20      10
 4      21      13      19
    29      11      28
     2      25       1
        16      26
         6      22
             9

 
M = 105
             7
        22      24
        13       9
     2      30       6
    29      15      25
10      16      20       4
 5      17      19      11
    28      18      26
     3      27       1
        12      14
        21      23
            8

 
M = 106
            14
        13      17
        20      19
     3      23       5
    25      26      22
 7       9      11      10
 6      29      27       8
    30       4      28
     1      24       2
        18      21
        12      15
            16

 
M = 107
             6
         7       8
        30      29
     1      27       4
    25       5      18
15      19      24      17
14      21      16      20
    13      22      12
     2      26       3
        23      28
         9      11
            10

 
M = 108
             8
         7       6
        28      29
     4      30       1
    15       5      27
10      26      16      12
 9      23      20      11
    25      18      22
     2      21       3
        19      24
        13      14
            17

 
M = 109
            12
         7       6
        27      28
     3      29       4
    25       5      22
11      20      21       9
 8      26      23      10
    19      14      24
     2      30       1
        18      17
        13      15
            16

***

On Oct 25, 2018, Michael Hürter wrote:

Q1:
Here are my solutions for magic constant 100 - 109:
 
100
    21    
  6 23  
  7 19  
 2 24 15 
 12 30 11 
10 25 1 16
22 14 26 28
 17 4 18 
 9 27 5 
  29 20  
  3 13  
    8    
101
    21    
  9 6  
  26 29  
 14 10 19 
 30 3 17 
25 18 23 13
5 22 20 4
 1 15 24 
 8 28 2 
  27 12  
  11 16  
    7    
102
    3    
  25 22  
  16 17  
 18 19 7 
 21 20 26 
23 8 13 5
9 30 29 15
 11 2 14 
 4 27 6 
  28 24  
  10 1  
    12    
103
    24    
  16 12  
  2 20  
 11 29 4 
 26 8 14 
9 27 28 22
1 25 10 6
 15 5 23 
 7 30 18 
  21 17  
  19 3  
    13    
104
    20    
  4 9  
  24 19  
 2 28 3 
 26 8 29 
15 16 17 7
10 14 27 6
 23 22 18 
 13 11 1 
  21 25  
  30 12  
    5    
105
    8    
  14 11  
  13 29  
 6 30 3 
 21 23 15 
4 12 5 26
18 28 27 7
 22 10 25 
 1 24 2 
  20 17  
  9 19  
    16    
106
    5    
  24 7  
  19 25  
 9 26 3 
 16 8 30 
21 28 14 2
1 18 27 10
 22 11 23 
 6 29 4 
  20 12  
  13 15  
    17    
107
    16    
  9 1  
  28 27  
 7 26 2 
 22 4 23 
14 20 25 10
6 21 29 3
 24 8 17 
 5 30 11 
  19 12  
  18 13  
    15    
108
    10    
  16 11  
  18 26  
 7 27 1 
 20 12 23 
14 24 19 8
3 30 21 15
 17 2 22 
 5 29 6 
  25 28  
  9 4  
    13    
109
    15    
  6 13  
  21 25  
 4 29 1 
 17 12 24 
5 26 18 9
14 19 27 8
 28 7 23 
 3 30 2 
  22 20  
  16 11  
    10   

***


Records   |  Conjectures  |  Problems  |  Puzzles